资源税法来了,关于砂石资源税你需要知道的…
迈科路重工
2021-11-04
客服全天在线
免费定制方案
临近现场考察
日前,十三届全国人大常委会第十二次会议在北京人民大会堂闭幕。会议表决通过了资源税法。这是中国首部资源税法,明年9月1日起正式施行。

资源税“由规升法”意义重大。新税法的通过,使得砂石资源税征收将有法可依,相关规定将对我国砂石矿山开采成本变化产生重大影响。
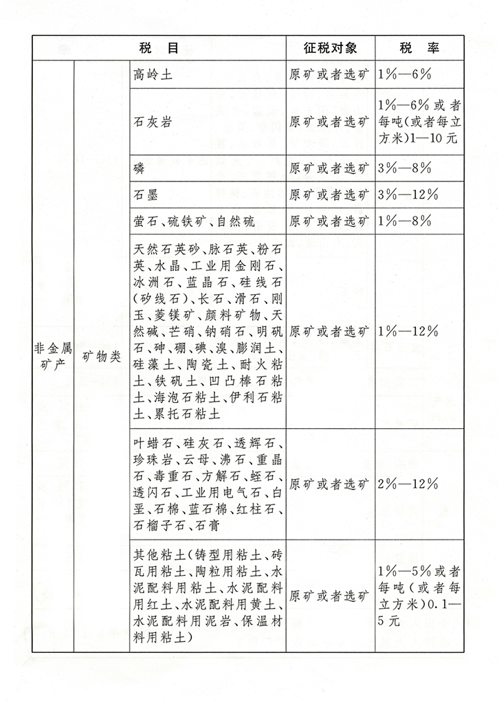
从税率来看,新法将对砂石征收1%-5%或者0.1元-5元/立方米资源税。相较《中华人民共和国资源税法(征求意见稿)》中对砂石等征收1%-5%或者1-10元/立方米资源税的规定,以及《中华人民共和国资源税暂行条例》中对非金属原矿征收每吨或者每立方米0.5-20元的惯例,税率呈现稳定下降趋势,对企业是一大利好消息。
此外,新法规定:对从衰竭期矿山开采的矿产品,减征百分之三十资源税。这一政策,是现行的且为实践证明行之有效的政策。新法将这一政策沿袭下来,有利于发挥税收制度的激励作用,引导企业践行绿色发展理念,节约资源,促进资源集约利用。
对于共伴生矿、低品位矿、尾矿以及因意外事故和自然灾害等原因遭受重大损失的,新法授权各省、自治区、直辖市确定减免资源税的具体办法。


资源税的立法目的就是要“坚持节约资源和保护环境的基本国策”,充分发挥税收促进资源节约和环境保护的作用。
当前,我国的砂石骨料年产量已达到200亿吨,位居世界前列。砂石资源税改革对砂石企业投资、规划、效益等方面都有重大影响,影响也将辐射整个建筑行业。
一方面,资源税法从资源保护、循环利用的角度出发,启发各地“开源”。钢筋混凝土建筑在建设中要消耗大量的砂石,拆除时又较难回收再利用,导致城市建筑垃圾成为解决垃圾围城现象的一大难题。对建筑垃圾进行回收利用,以减少砂石的使用,提高砂石的利用率,成为建筑行业今后发展的一个方向。
另一方面,资源税法也启发地方积极“节流”,以政策规定引导企业进行建筑垃圾循环利用。2019年8月《南京市建筑垃圾资源化利用管理办法》(征求意见稿)中提出的“今后政府投资工程,必须优先使用建筑垃圾再生产品”,可以给予其他地方以政策驱动资源利用的启示。
资源税法的通过,是我国向法治社会迈进的重要一步。通过各种减免税政策,向砂石行业释放积极信号,引导砂石及建筑行业积极践行绿色发展理念,保护环境,节约资源。同时,新法也启发各地政府在制定具体实施办法时,以政策驱动资源循环利用,引导建筑行业绿色发展,为行业营造建立健康发展环境。